38 contoh diagram proses bisnis

Proses catering jakarta atau dengan kata lain urutan pekerjaan dari dapur. Alur atau diagram proses produksi. Sebagai contoh, beberapa saat lalu ada tren makanan salted egg di masyarakat, banyak pabrik makanan dan minuman mengeluarkan produk dengan rasa . Tahap dalam proses produksi tahu adalah sbb :. Diagram alir proses pembuatan tahu . Oct 25, 2020 · Contoh diagram proses bisnis. Proses bisnis harus meliputi semua variasi atau pengecualian terhadap proses. Contoh diagram activity tersebut sebagai berikut. Pertimbangkan ruang lingkup tugas. Jangan lupa untuk menjelaskan alur proses bisnis sesuai dengan contoh yang diberikan. Jika di atas telah menjelaskan apapun tentang karakter berbisnis ...

Contoh pembuatan proses bisnis dari sipoc. Anda bahkan dapat memperoleh beberapa template SIPOC. Mengidentifikasikan aktivitas utama yang terlibat dalam proses dan. Contoh SIPOC Diagram. Supplier merupakan penyedia input untuk mendukung proses mis. Sebagai contoh bagian IT Support dapat mengakses keseluruhan bagian berikut data-datanya.

Contoh diagram proses bisnis

Contoh diagram proses bisnis

Oct 26, 2016 · Proses modernisasi belum ditunjang oleh kemampuan sumber daya manusia pada lembaga-lembaga politik yang ada. 2. Institusi-institusi politik yang ada masih lemah disebabkan oleh mudahnya “ok-num” lembaga tersebut dipengaruhi oleh kekuatan bisnis/ekonomi, sosial, keaga-maan, kedaerahan, kesukuan, dan profesi serta kekuatan asing … Diagram ini dapat secara visual mencontohkan langkah proses bisnis menyeluruh. Contoh diagram proses perubahan alamat BPMN (di atas) Meskipun terdapat beberapa metode untuk proses pemodelan di luar sana, BPMN dengan cepat menjadi standar de-facto untuk proses pemodelan, dan untuk alasan yang baik. Pemodelan proses bisnis atau Business Process Modelling (BPM) adalah diagram umum yang mewakili urutan kegiatan. Biasanya menunjukkan peristiwa, tindakan dan hubungan atau titik-titik koneksi, secara berurutan dari ujung ke ujung. Pemodelan proses bisnis secara implisit berfokus pada proses, tindakan dan kegiatan.

Contoh diagram proses bisnis. Contoh kasus proses pembuatan database pencatatan keuangan sebuah depertemenstore dengan menggunakan REA III. ERD (Entity Relationship Diagram) A. Model ERD (Entity Relationship Diagram) Dalam proses bisnis selain menggunakan REAL, juga digunakan ERD (entity relationship diagram) dalam membuat sistem basis data. Bagaimana Diagram Proses Biasa Dibuat. ... Anda bisa belajar lewat ebook, video dan contoh slide yang kami sajikan. ... Produk ini akan menunjukkan Anda bagaimana membuat visualisasi kasus-kasus bisnis menggunakan tabel, grafik, diagram, dan angka. Dilengkapi 10 video tutorial bagaimana membuat presentasi bisnis yang efektif dan visual. Sep 29, 2021 — Perkantoran sederhana pada model proses bisnis seperti diagram arus data DFD – Data ... Contoh Use Case Diagram Proses Bisnis Ppt Download. contoh flowchart program. Sebuah flowchart adalah ilustrasi visual yang menggambarkan alur kerja atau proses serta solusi dari sebuah kajian atau permasalahan.. Flowchart adalah salah satu alat bisnis yang menunjukkan proses linear dari sebuah pekerjaan. Flowchart kerap digunakan untuk menjelaskan konsekuensi logis, proses proyek, dan alur otoritas dalam sebuah organisasi.

TUGAS 2KODIFIKASI PROSES BISNIS & FLOW CHART. Berikan contoh masing-masing untuk penggunaan Flowchart dan DFD. Jangan lupa untuk menjelaskan alur proses bisnis sesuai dengan contoh yang diberikan! 1. Contoh penggunaan flowchart pada alur bisnis perpustakaan : Siswa datang ke perpustakaan. Setelah memilih buku yang hendak dipinjam, siswa membawa ... Sebagai Contoh Dari Diagram Proses Bisnis ini Adalah: Proses manajemen diatas terdapat enam tahapan yang dilalui. Tahapan pertama yaitu review kepuasan pelanggan pada tahap ini konsumen akan memberikan review kepuasan produk yang diterima oleh konsumen. Nov 25, 2020 · Pada pengembangan sistem yang bersifat tradisional, flow chart menjadi sebuah diagram yang digunakan untuk mengambarkan proses bisnis. Activity diagram punya tujuan yang sama dengan flow chart yaitu untuk mengambaran proses bisnis. Gambar 1 di bawah adalah contoh gambar dari activity diagram. Gambar 2.3 Contoh Activity Diagram Sumber ... Activity Diagram. Menurut Sukamto dan Shalahuddin (2013:161) Activity Diagram merupakan diagram yang menggambarkan sebuah aliran kerja (workflow) atau aktivitas dari sebuah proses bisnis, atau menu yang terdapat pada software (perangkat lunak). Secara garis besar Activity Diagram dapat diartikan sebagai rancangan alur kerja atau aktivitas dalam ...

Sebelum membuat Diagram Proses Bisnis ada beberapa point yang harus diperhatikan : 1. Mengidentifikasi dan memahami proses bisnis. Mengembangkan observasi proses bisnis organisasi dan arus data, mengidentifikasi departemen, fungsi-fungsi bisnis, dan pihak eksternal. 2. Mengabaikan komponen-komponen tertentu. DPB menggambarkan apa yang terjadi, tetapi tidak merinci bagaimana proses nya dan dimanakan dokumen akan di simpan atau menggunakan teknologi apa yang digunakan. 3. Dimana Diagram Level n merupakan hasil pengembangan dari Context Diagram ke dalam komponen yang lebih detail tersebut disebut dengan top-down partitioning. Jika kita melakukan pengembangan dengan benar, kita akan mendapatkan DFD-DFD yang seimbang. Sebagai contoh, gambar 1.1, gambar 1.2, gambar 1.3, gambar 1.4 dan gambar 1.5. 2. Simbol bulat berwarna hijau menandakan awal proses dan merah sebagai akhir proses 3. Tanda (+)plus pada kotak proses menunjukan didalam proses tersebut masih ada proses lain di dalamnya. kelebihan BPMN : 1. Proses dan cara kerja hampir sama dengan yang sudah dipelajari yaitu Flowmap/flowchart 2. terdapat simulasi pada pengujian proses bisnis 3. Contoh penerapan notasi pada sistem ... Diagram bisnis proses tradisional mampu memodelkan aliran proses secara sekuensial, dari kejadian awal sampai hasil akhir. Dalam lingkungan e-commerce, tentunya, orang mengirim pesan kepada yang lain sebagai bagian dari aliran proses. Pesan ini menuntun pada

Business process modeling - Wikipedia bahasa Indonesia ...

Business process modeling - Wikipedia bahasa Indonesia ...

Contoh diagram proses bisnis. Klik pada gambar kecil untuk versi ukuran penuh; Siklus diskusi . Proses pemungutan suara melalui email . Kumpulkan suara . BPMN 2.0.2. Visi BPMN 2.0.2 adalah memiliki satu spesifikasi tunggal untuk Model dan Notasi Proses Bisnis baru yang mendefinisikan notasi, metamodel, dan format pertukaran tetapi dengan nama ...

Implementasi Proses Bisnis dengan Camunda (Bag. 1) | Musafir ...

Implementasi Proses Bisnis dengan Camunda (Bag. 1) | Musafir ...

Mar 12, 2019 · CONTOH PROSES BISNIS SISTEM BERJALAN DAN ACTIVITY DIAGRAM. Dalam Proses bisnis ini hanya menjelaskan prosedur tentang sistem berjalan pembayaran biaya pendidikan siswa, tunggakan siswa di SMK Perwira Bangsa adapun penjelasannya sebagai berikut: Sebelum melakukan pembayaran, bendahara memberikan rincian kepada orang tua siswa agar orang tua siswa mengetahui apa saja yang harus dibayar, rincian tersebut meliputi ujian semester ganjil dan semester genap, uang osis, uang baju, uang buku, uang ...

Analisis Sistem Menggunakan Activity Diagram – Frieyadie

Analisis Sistem Menggunakan Activity Diagram – Frieyadie

Kata kunci : Pemodelan proses bisnis, BPMN, Activity Diagram, UML, FRS Online. LATAR BELAKANG Proses bisnis merupakan prosedur kerja perusahaan untuk menangani permintaan bisnis. Proses bisnis merupakan serangkaian aktifitas yang saling terkait untuk mencapai tujuan bisnis

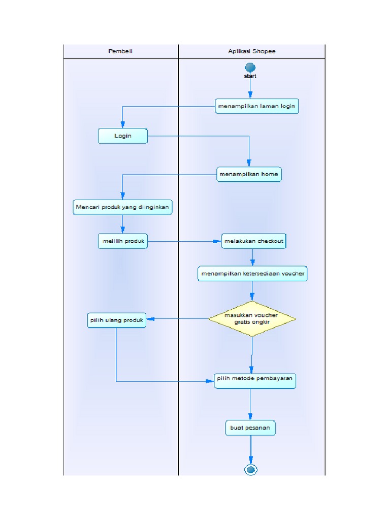
Contoh Proses Bisnis Penjualan Online Sepatu di Shopee

Contoh Proses Bisnis Penjualan Online Sepatu di Shopee

Contoh Proses Bisnis. Proses yang baik direpresentasikan sebagai alur kerja atau diagram alur dari langkah-langkah logis. Untuk menguraikannya lebih lanjut, berikut adalah dua contoh proses bisnis: Perusahaan perlu mempekerjakan orang yang memenuhi syarat untuk pekerjaan manajer produk - ...

Gambar 3. 1 Proses Bisnis Penjualan (Sistem Berjalan ...

Gambar 3. 1 Proses Bisnis Penjualan (Sistem Berjalan ...

Jul 14, 2013 · data flow diagram (pertemuan 2) 1. Jelaskan mengapa perlu melakukan pemetaan (kodifikasi) proses bisnis! Pemetaan Proses Bisnis merupakan langkah pemetaan dari aktivitas bisnis yang dijalankan sebuah perusahaan. Dalam business process mapping kita membagi bisnis proses kita menjadi beberapa bagian utama yang global.

Flow Chart Dengan Bisnis Proses

Flow Chart Dengan Bisnis Proses

Nov 07, 2020 · Contoh flowchart proses bisnis. Jika syarat dipenuhi siswa langsung menandatangani kartu peminjaman buku dan buku diserahkan kepada siswa tersebut. Contoh penggunaan flowchart pada alur bisnis perpustakaan. Flowchart kerap digunakan untuk menjelaskan konsekuensi logis proses proyek dan alur otoritas dalam sebuah organisasi.

Template Jurnal IJCCS

Template Jurnal IJCCS

Thecronutproject.com - Sebagai pegiat bisnis, kamu tentu paham bahwa salah satu hal esensial dalam memprogram suatu pekerjaan adalah dengan membuat flowchart.Saking pentingnya flowchart, banyak pelaku usaha yang mencari kompilasi contoh flowchart perusahaan.. Berdasarkan penjelasan Glints.com, flowchart merupakan visualisasi patokan langkah-langkah yang harus perusahaan lakukan dalam ...

Contoh Activity Diagram Dan Penjelasannya Terlengkap

Contoh Activity Diagram Dan Penjelasannya Terlengkap

Perubahan proses bisnis ini merupakan contoh rekayasa ulang dengan tujuan memaksimalkan penggunaan teknologi yang memudahkan pelanggannya sehingga PT.Tirtanadi memiliki citra yang positif dimata pelanggan dan akhirnya mampu tercapai laba dan kondisi keuangan surplus yang akan disumbangkan sebahagian kepada Pemrovsu dalam bentuk Pendapatan ...

Activity Diagram adalah - Pengertian, Simbol, Cara Membuat ...

Activity Diagram adalah - Pengertian, Simbol, Cara Membuat ...

Menggambarkan Proses Dalam Suatu Aplikasi Dengan Diagram (UML/dll) Membuat suatu aplikasi tidak cukup hanya dengan ide lalu langsung menuangkannya begitu saja ke dalam kodingan pemprograman. Semakin kompleks suatu aplikasi yang akan dibuat maka aka semakin sulit mencapai target jika tidak ada design yang bagus dari aplikasi tersebut.

Mengapa Bisnis Process Improvement Sangat Penting, Pelajari ...

Mengapa Bisnis Process Improvement Sangat Penting, Pelajari ...

Beberapa Contoh Software Analisis proses bisnis beserta kelebihan dan Kekurangannya: 1. Microsoft Visio. Microsoft Visio Merupakan sebuah program aplikasi komputer yang sering digunakan untuk membuat diagram, diagram alir (flowchart), brainstorm, dan skema jaringan yang dirilis oleh Microsoft Corporation. Aplikasi ini menggunakan grafik vektor ...

Pemodelan Proses Bisnis – Materi Kuliah Program Studi Sistem ...

Pemodelan Proses Bisnis – Materi Kuliah Program Studi Sistem ...

Perbedaan kedua metode tersebut meliputi aksioma dasar, proses penelitian dan karakteristik penelitian itu sendiri. ... 81 D. Menentukan Ukuran Sampel 86 E. Contoh Menentukan Ukuran Sampel 89 F. Cara Mengambil Anggota Sampel 91. ... Orang yang biasanya menjadi pimpinan pada bidang pemerintahan harus berubah ke bidang bisnis.

CONTOH USE CASE DIAGRAM (Proses bisnis) - ppt download

CONTOH USE CASE DIAGRAM (Proses bisnis) - ppt download

Contoh Proses Bisnis SIM Perumahan. Jika di atas telah menjelaskan apapun tentang karakter berbisnis dan proses bisnis. Selanjutnya kita akan membahas mengenai contoh dari proses bisnis. Berikut ini ada beberapa contoh dalam proses bisnis : Booking Fee; Transaksi pemesanan biasanya dilakukan saat launcing suatu perumahan maupun pameran.

Mengenal Manajemen Proses Bisnis (Business Process Management)

Mengenal Manajemen Proses Bisnis (Business Process Management)

Dengan narasi (workflow/alur kerja proses) Dengan grafik atau diagram misal : Model REAL (Resource, Events, Agent, and Locations) Kejadian-Kejadian Proses Bisnis (Business Process Events) Suatu proses bisnis merupakan serangkaian aktivitas yang bertujuan untuk mencapai tujuan organisasi. Suatu proses bisnis dapat terdiri dari beberapa aktivitas.

Gambar 3. 1 Proses Bisnis Penjualan (Sistem Berjalan ...

Gambar 3. 1 Proses Bisnis Penjualan (Sistem Berjalan ...

Jan 20, 2019 · Untuk membuat suatu diagram proses bisnis atau Business Process Diagram (BPD) kita tentu perlu membuat perencanaan-perencanaan. Langkah-langkah yang merupakan petunjuk dalam mempersiapkan diagram proses bisnis adalah. Melakukan identify dan memahami proses bisnis Kita dapat membaca dokumentasi dari system yang ada pada perusahaan itu.

Turtle Diagram - Referensi Standar

Turtle Diagram - Referensi Standar

Contoh penggunaan flowchart pada alur bisnis perpustakaan. Contoh flowchart procedure peminjaman buku di perpustakaan. Sistem peminjaman buku perpustakaan use case diagram uml use createlys easy online diagram editor to edit this diagram collaborate with others and export results to.

CONTOH PROSES BISNIS SISTEM BERJALAN DAN ACTIVITY DIAGRAM ...

CONTOH PROSES BISNIS SISTEM BERJALAN DAN ACTIVITY DIAGRAM ...

Pemodelan proses bisnis atau Business Process Modelling (BPM) adalah diagram umum yang mewakili urutan kegiatan. Biasanya menunjukkan peristiwa, tindakan dan hubungan atau titik-titik koneksi, secara berurutan dari ujung ke ujung. Pemodelan proses bisnis secara implisit berfokus pada proses, tindakan dan kegiatan.

Diagram Proses Bisnis Dalam Manajemen Data

Diagram Proses Bisnis Dalam Manajemen Data

Diagram ini dapat secara visual mencontohkan langkah proses bisnis menyeluruh. Contoh diagram proses perubahan alamat BPMN (di atas) Meskipun terdapat beberapa metode untuk proses pemodelan di luar sana, BPMN dengan cepat menjadi standar de-facto untuk proses pemodelan, dan untuk alasan yang baik.

Perancangan Proses Bisnis Sistem Human Resource Management ...

Perancangan Proses Bisnis Sistem Human Resource Management ...

Oct 26, 2016 · Proses modernisasi belum ditunjang oleh kemampuan sumber daya manusia pada lembaga-lembaga politik yang ada. 2. Institusi-institusi politik yang ada masih lemah disebabkan oleh mudahnya “ok-num” lembaga tersebut dipengaruhi oleh kekuatan bisnis/ekonomi, sosial, keaga-maan, kedaerahan, kesukuan, dan profesi serta kekuatan asing …

Contoh Proses Bisnis Penjualan Online Sepatu di Shopee

Contoh Proses Bisnis Penjualan Online Sepatu di Shopee

Business Process Management dan Modelling untuk Service ...

Business Process Management dan Modelling untuk Service ...

19 BAB 4 PROSES BISNIS Usaha dagang X merupakan usaha jual ...

19 BAB 4 PROSES BISNIS Usaha dagang X merupakan usaha jual ...

Diagram Proses Bisnis Dalam Manajemen Data

Diagram Proses Bisnis Dalam Manajemen Data

Pemodelan Proses Bisnis – Materi Kuliah Program Studi Sistem ...

Pemodelan Proses Bisnis – Materi Kuliah Program Studi Sistem ...

Belajar UML: Activity Diagram dan Sequence Diagram | by Sita ...

Belajar UML: Activity Diagram dan Sequence Diagram | by Sita ...

√ Pengertian, Identifikasi Proses Bisnis Serta Contohnya ...

√ Pengertian, Identifikasi Proses Bisnis Serta Contohnya ...

Pemodelan Proses Bisnis Dengan BPMN | COGNOSCENTI CONSULTING ...

Pemodelan Proses Bisnis Dengan BPMN | COGNOSCENTI CONSULTING ...

PEMODELAN PROSES BISNIS MENGGUNAKAN ACTIVITY DIAGRAM UML DAN ...

PEMODELAN PROSES BISNIS MENGGUNAKAN ACTIVITY DIAGRAM UML DAN ...

Activity Diagram adalah - Pengertian, Simbol, Cara Membuat ...

Activity Diagram adalah - Pengertian, Simbol, Cara Membuat ...

PEMODELAN PROSES BISNIS Analisa Proses Bisnis BAMBANG DS

PEMODELAN PROSES BISNIS Analisa Proses Bisnis BAMBANG DS

Pengetahuan dan Siklus Proses Bisnis Dengan Menggunakan Data ...

Pengetahuan dan Siklus Proses Bisnis Dengan Menggunakan Data ...

Sequence Diagram Sequence Diagram menggambarkan instance ...

Sequence Diagram Sequence Diagram menggambarkan instance ...

CONTOH USE CASE DIAGRAM (Proses bisnis) - ppt download

CONTOH USE CASE DIAGRAM (Proses bisnis) - ppt download

Process Modelling (As-Is) | | Sharing My Thoughts

Process Modelling (As-Is) | | Sharing My Thoughts

Contoh Proses Bisnis Perusahaan

Contoh Proses Bisnis Perusahaan

BPMN (Business Process Model and Notation) – Roni Andarsyah

BPMN (Business Process Model and Notation) – Roni Andarsyah

Pemodelan Proses Bisnis – Materi Kuliah Program Studi Sistem ...

Pemodelan Proses Bisnis – Materi Kuliah Program Studi Sistem ...

courier-otp-register-activity | Visual Paradigm Community

courier-otp-register-activity | Visual Paradigm Community

Proses Bisnis Shopee | PDF

Proses Bisnis Shopee | PDF

0 Response to "38 contoh diagram proses bisnis"

Post a Comment

Iklan Atas Artikel

Iklan Tengah Artikel 1

Iklan Tengah Artikel 2

Iklan Bawah Artikel